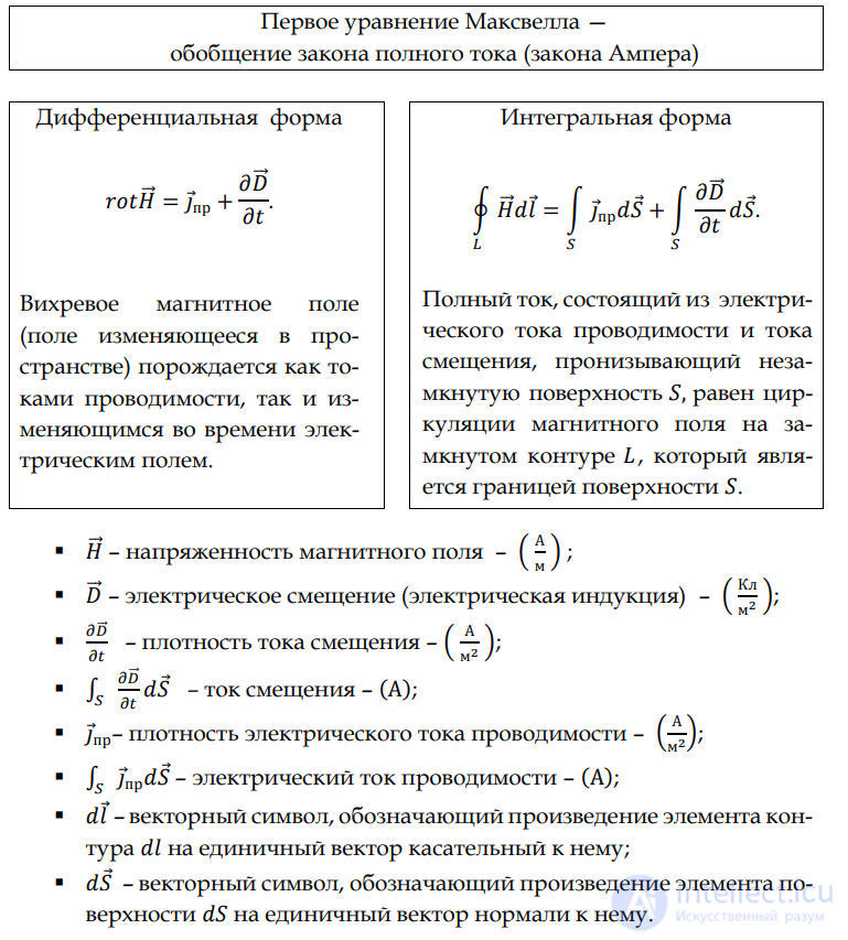
Лекция
Привет, Вы узнаете о том , что такое система уравнений максвелла, Разберем основные их виды и особенности использования. Еще будет много подробных примеров и описаний. Для того чтобы лучше понимать что такое система уравнений максвелла, система уравнений максвелла для монохроматических полей , настоятельно рекомендую прочитать все из категории Теория электромагнитного поля.
Макроскопическая теория электромагнитного поля, созданная Максвеллом, базируется на фундаментальных законах природы – законах электромагнетизма. Максвеллу удалось творчески осмыслить и обобщить известные
до него законы и сформулировать их в математической форме в виде системы уравнений, которые носят название уравнений Максвелла. Эта система
состоит из четырех основных уравнений, которые отражают четыре основные законы ЭД, уравнение непрерывности и материальные уравнения. Все
эти уравнения сведены в таблицу 1, где они даны в интегральной и дифференциальной формах. Основные уравнения Максвелла имеют свою общепризнанную нумерацию. Порядок их следования следует знать хотя бы потому,
что при ссылках на эти уравнения эта нумерация, как правило, используется, например, "Как следует из 1-го уравнения Максвелла…" и т.д.

Приведенные здесь уравнения имеют глубокий физический смысл, который имеет смысл сформулировать словесной форме, следуя порядку нумерации уравнений.
1. Источниками вихревого магнитного поля являются
токи проводимости и изменяющиеся во времени электрического поле (токи смещения). Циркуляция вектора 

Рисунок 2.6
напряженности магнитного поля по любому замкнутому контуру равна сумме токов проводимости и смещения, охватываемых этим контуром. Направление силовых линий магнитного поля связано правилом правого буравчика с направлением возбуждающих его токов (рис.2.6).
2. Источником вихревого электрического поля служит изменяющееся во времени магнитное поле. Циркуляция напряженности электрического поля 
по произвольному замкнутому контуру равна скорости изменения магнитного потока
через поверхность, опирающегося на этот контур. Силовые
линии напряженности 
вихревого электрического поля
замкнуты, они охватывают области изменяющегося магнитного поля, а их направление связано правилом левого буравчика со скоростью изменения вектора 
(рис.2.7).

Рисунок 2.7
3. Источниками электрического поля могут быть электрические заряды.
Полный поток вектора электрической индукции D
r
через произвольную
замкнутую поверхность в каждый момент времени равен полному электрическому заряду, охватываемом этой поверхностью, независимо от того, меняют
ли заряды свою величину или положение с течением времени или нет. Об этом говорит сайт https://intellect.icu . Возбуждаемое зарядами электрическое поле имеет потенциальный характер, силовые его линии исходят из положительных зарядов и заканчиваются на отрицательных.
4. Источники потенциального магнитного поля отсутствуют, поскольку в природе не существует магнитных зарядов. Магнитный поток сквозь любую
замкнутую поверхность в каждый момент равен нулю.
5. Совместное рассмотрение первого и четвертого уравнений Максвелла дает возможность сделать вывод о том, что магнитное поле может иметь только вихревой характер, его силовые линии всегда замкнуты сами на себя либо на бесконечность. Потенциальных магнитных полей не существует.
6. Второе и третье уравнения Максвелла в своей совокупности говорят о том, что электрическое поле в общем случае может иметь смешанный характер – потенциальный и вихревой одновременно. Его потенциальные компоненты создаются электрическими зарядами, накапливаемых в некоторых областях пространства, а вихревые – переменным магнитным полем. Поэтому быстропеременное электрическое поле в любой рассматриваемой области пространства могут иметь как замкнутые, так и незамкнутые силовые линии.
С математической точки зрения дифференциальная форма уравнений
Максвелла представляет собой систему дифференциальных уравнений в частных производных. Вместе с материальными уравнениями она является полной и, как будет показано далее, имеет единственное решение. Эта система отражает общие принципы теории электромагнетизма, достаточные для описания разнообразных электромагнитных процессов в различных средах.

Второе уравнение Максвелла — обобщение закона индукции Фарадея

Третье уравнение Максвелла — обобщение закона Гаусса на случай переменных процессов

Четвертое уравнение Максвелла — Закон Гаусса для магнитного поля

Уравнение непрерывности (вытекает из первого и третьего уравнений Максвелла)

На практике реальные ЭМП изменяются во времени по весьма сложным
законам. Однако всегда поле, изменяющееся по любому закону, можно представить в виде суммы гармонических функций с помощью ряда или интеграла Фурье. Переменное гармоническое поле одной частоты называется монохроматическим. Монохроматические колебания весьма часто рассматривают
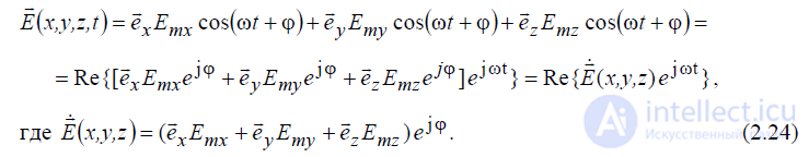
в теоретической электротехнике и радиотехнике с помощью метода комплексных амплитуд. Рассмотрим применительно к векторным электромагнитным полям. В общем случае вектор монохроматического поля можно записать в виде:

Аналогично можно записать все гармонические переменные

Следует обратить внимание на то, что каждый вектор поля является пространственным вектором, но его, как и любое комплексное число, можно
также представить вектором на комплексной плоскости. В последнем случае направление вектора – это всего лишь условное обозначение определенной
фазы данной гармонически изменяющейся величины.
Вектор
– называется вектором комплексной амплитуды поля.
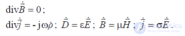
Таким образом, если векторные функции

, а также скалярная функция 
изменяются во времени по гармоническому закону (2.24)-(2.25), то 4-е урав-
нения Максвелла, уравнение непрерывности и материальные уравнения мо-
гут быть записаны в следующем виде:


Здесь учтено, что производная от гармонической функции по времени t вычисляется, как

,
а множитель
, который входит в обе части каждого равенства, везде опущен.
Исследование, описанное в статье про система уравнений максвелла, подчеркивает ее значимость в современном мире. Надеюсь, что теперь ты понял что такое система уравнений максвелла, система уравнений максвелла для монохроматических полей и для чего все это нужно, а если не понял, или есть замечания, то не стесняйся, пиши или спрашивай в комментариях, с удовольствием отвечу. Для того чтобы глубже понять настоятельно рекомендую изучить всю информацию из категории Теория электромагнитного поля
Из статьи мы узнали кратко, но содержательно про система уравнений максвеллаОтветы на вопросы для самопроверки пишите в комментариях, мы проверим, или же задавайте свой вопрос по данной теме.
Комментарии
Оставить комментарий
Теория электромагнитного поля
Термины: Теория электромагнитного поля