Лекция
Привет, Вы узнаете о том , что такое универсальный вольтметр, Разберем основные их виды и особенности использования. Еще будет много подробных примеров и описаний. Для того чтобы лучше понимать что такое универсальный вольтметр, мультиметр , настоятельно рекомендую прочитать все из категории Датчики и сенсоры, Технические измерения и измерительные приборы .
универсальный вольтметр — это измерительный прибор, предназначенный для определения электрического напряжения в различных диапазонах и условиях. В отличие от специализированных вольтметров, которые могут измерять только постоянное или переменное напряжение, универсальные модели способны работать с обоими типами напряжения и могут обладать дополнительными функциями, такими как измерение сопротивления, частоты и даже емкости. Некоторые модели также могут измерять емкость, температуру, магнитное поле и проводить прозвонку цепей.
Мультиме́тр (от англ. multimeter), те́стер (от англ. test — испытание) — прибор для измерения множества параметров постоянного или переменного тока, основными из которых являются напряжение, сила тока и сопротивление (см. ампервольтомметр). мультиметр ом также проверяется целостность электрической цепи (функция «прозвонки»).
Название «мультиметр» впервые закрепилось именно за цифровыми измерителями, в то время как аналоговые приборы в обиходе часто именуются «тестер», «авометр», а иногда и просто «Цешка» (от названия советских приборов серии «Цхххх»).

Вольтметр универсальный офисный(производсвенный).

Мультиметры портативные (переносные)

Карманный мультиметр 1920-х годов
Универсальный вольтметр работает на основе преобразования входного электрического сигнала в показания на дисплее. Основные компоненты прибора включают:
Входные щупы – используются для подключения к измеряемой цепи.
АЦП (аналогово-цифровой преобразователь) – преобразует аналоговый сигнал в цифровой.
Процессор и дисплей – отвечают за обработку данных и отображение результатов.
Переключатель диапазонов – позволяет выбирать нужный уровень измерения напряжения.
Существуют аналоговые и цифровые универсальные вольтметры.
Аналоговые устройства обладают стрелочным индикатором и отличаются высокой точностью при измерении небольших изменений напряжения.
Цифровые модели имеют цифровой дисплей и обеспечивают более точные и удобные измерения, часто оснащены автоматическим выбором диапазона.

Рис.19. Функциональная схема мультиметра
· коммутатор К измеряемых сигналов;
· операционный усилитель ОУ;
· аналого-цифровой преобразователь АЦП;
· цифровой индикатор ЦИ.
Ко входам коммутатора подключены различные измерительные преобразователи.
Первый -- аттенюатор А служит для преобразования постоянного напряжения высокого уровня в постоянное напряжение более низкого уровня.
Второй -- прецизионный выпрямитель ПВ служит для преобразования переменного напряжения (тока) в напряжение постоянного тока.
Третий преобразователь ПR преобразует сопротивление в напряжение постоянного тока. Чаще всего это просто прецизионный источник постоянного тока, который задается через измеряемое сопротивление и создает на нем падение напряжения U = IR.
Таким образом, мультиметр может измерять напряжение (и токи) постоянного и переменного тока, а также сопротивление. чем больше преобразователей содержит мультиметр, тем сложнее его электронная начинка и дороже прибор. Впрочем, стоит отметить, что для построения типовых цифровых мультиметров выпускаются специализированные интегральные микросхемы, содержащие практически все упомянутые узлы. Именно поэтому нередко мультиметры даже разных фирм по метрологическим и электрическим характеристикам похожи «как две капли воды». Они обычно отличаются разрядностью дисплея и погрешностью. Чем последняя меньше, тем, как правило, дороже прибор, больше его габариты и масса. Последнее связано с применением прецизионных резисторов и конденсаторов, габариты и масса которых заметно больше, чем у обычных компонентов.
Некоторые мультиметры оснащены простыми средствами для прозвона цепей со звуковой индикацией (если сопротивление цепи меньше заданного в десятки Ом), тестирования микросхем различной логики, проверки диодов и транзисторов. Последняя реализуется обычно заданием в базу стабильного небольшого тока и измерением тока коллектора. Он пропорционален коэффициенту передачи тока базы В (или hBE).
Иногда мультиметры снабжаются средствами контроля логических микросхем и даже простым генератором тестовых сигналов на несколько частот.

Пример защиты входа на мультиметре

Рис.15. Структурная схема мультиметра
Прибор имеет в своем составе: входы измерения тока и напряжения, аналого-цифровой преобразователь (АЦП), микроконтроллер, обрабатывающий входной сигнал, четырехразрядный светодиодный цифровой индикатор, единичные светодиодные индикаторы, кнопку переключения режимов измерения и вторичный источник питания (ВИП) с гальванической развязкой.

Рис.16. Упрошенная схема мультиметра в режиме измерения напряжения
Упрощенная схема мультиметра в режиме измерения напряжения представлена на рис. 2. При измерении постоянного напряжения входной сигнал подается на R1...R6, с выхода которого через переключатель (по схеме 1-8/1... 1-8/2) подается на защитный резистор R17. Этот резистор, кроме того, при измерениях переменного напряжения вместе с конденсатором СЗ образует фильтр нижних частот. Далее сигнал поступает на прямой вход микросхемы АЦП, вывод 31. На инверсный вход микросхемы подается потенциал общего вывода, вырабатываемый источником стабилизированного напряжения 3 В, вывод 32. При измерениях переменного напряжения оно выпрямляется однополупериодным выпрямителем на диоде D1. Резисторы R1 и R2 подобраны таким образом, чтобы при измерении синусоидального напряжения прибор показывал правильное значение. Защита АЦП обеспечивается делителем R1...R6 и резистором R17.

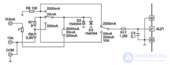
Рис.17. Упрощенная схема мультиметра в режиме измерения тока
Упрощенная схема мультиметра в режиме измерения тока представлена на рис. 3. В режиме измерения постоянного тока последний протекает через резисторы RO, R8, R7 и R6, коммутируемые в зависимости от диапазона измерения. Падение напряжения на этих резисторах через R17 подается на вход АЦП, и результат выводится на дисплей. Защита АЦП обеспечивается диодами D2, D3 (в некоторых моделях могут не устанавливаться) и предохранителем F.

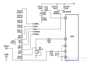
Рис.18. Упрошенная схема мультиметра в режиме измерения сопротивления
Упрощенная схема мультиметра в режиме измерения сопротивления представлена на рис. Об этом говорит сайт https://intellect.icu . 4. В режиме измерения сопротивления используется зависимость, выраженная формулой (2). На схеме видно, что один и тот же ток от источника напряжения +LJ протекает через опорный резистор Ron и измеряемый резистор Rx (токи входов 35, 36, 30 и 31 пренебрежимо малы) и соотношение UBX и Uon равно соотношению сопротивлений резисторов Rx и Ron. В качестве опорных резисторов используются R1....R6, в качестве токозадающих используются R10 и R103. Защита АЦП обеспечивается терморезистором R18 [в некоторых дешевых моделях используются обычные резисторы номиналом 1...2 кОм), транзистором Q1 в режиме стабилитрона (устанавливается не всегда) и резисторами R35, R16 и R17 на входах 36, 35 и 31 АЦП.

рис. пример полной схемы типового мультиметра
Разрешение мультиметра — это наименьшая часть шкалы, которая может быть отображена, что зависит от масштаба. На некоторых цифровых мультиметрах его можно настроить, при этом измерения с более высоким разрешением будут занимать больше времени. Например, мультиметр с разрешением 1 мВ на шкале 10 В может показывать изменения в измерениях с шагом 1 мВ. Абсолютная точность — это погрешность измерения по сравнению с идеальным измерением. Относительная точность — это погрешность измерения по сравнению с устройством, используемым для калибровки мультиметра. Большинство технических описаний мультиметров указывают относительную точность. Чтобы вычислить абсолютную точность из относительной точности мультиметра, добавьте абсолютную точность устройства, используемого для калибровки мультиметра, к относительной точности мультиметра.
Разрешение мультиметра часто указывается в количестве десятичных цифр , разрешенных и отображаемых. Если самая значимая цифра не может принимать все значения от 0 до 9, ее обычно называют дробной цифрой, что сбивает с толку. Например, мультиметр, который может считывать до 19999 (плюс встроенная десятичная точка), считается считывающим 4+1 ⁄ 2 цифры. По соглашению, если самая значимая цифра может быть 0 или 1, она называется полуцифрой; если она может принимать более высокие значения, не достигая 9 (часто 3 или 5), ее можно назвать тремя четвертями цифры. 5+1 ⁄ 2 -разрядный мультиметр будет отображать одну «половину цифры», которая может отображать только 0 или 1, за которой следуют пять цифр, принимающих все значения от 0 до 9. Такой измеритель может показывать положительные или отрицательные значения от 0 до 199999. A 3+3 ⁄ 4- разрядный измеритель может отображать количество от 0 до 3999 или 5999, в зависимости от производителя. Хотя цифровой дисплей можно легко расширить в разрешении , дополнительные цифры не имеют никакой ценности, если не сопровождаются тщательностью в проектировании и калибровке аналоговых частей мультиметра. Значимые (т. е. высокоточные) измерения требуют хорошего понимания спецификаций прибора, хорошего контроля условий измерения и прослеживаемости калибровки прибора. Однако, даже если его разрешение превышает точность , измеритель может быть полезен для сравнения измерений. Например, показание счетчика 5+1 ⁄ 2 стабильных цифр могут указывать на то, что один номинально 100 кОм резистор примерно на 7 Ом больше другого, хотя погрешность каждого измерения составляет 0,2% от показаний плюс 0,05% от полной шкалы. Указание «числа отображения» — это еще один способ указать разрешение. Число отображения дает наибольшее число или наибольшее число плюс один (чтобы включить отображение всех нулей), которое может отобразить дисплей мультиметра, игнорируя десятичный разделитель . Например, 5+1 ⁄ 2 -значный мультиметр может также быть определен как мультиметр с 199999 отсчетами дисплея или 200000 отсчетами дисплея. Часто отсчет дисплея просто называется «отсчетом» в спецификациях мультиметра. Точность цифрового мультиметра может быть указана в двухчленной форме, например, «±1% от показаний +2 отсчета», отражая различные источники погрешности в приборе.

Дисплей аналогового мультиметра
Аналоговые счетчики имеют более старые конструкции, но, несмотря на то, что их технически превосходят цифровые счетчики со столбчатыми диаграммами, они все еще могут быть предпочтительны инженерами и специалистами по устранению неполадок.Одной из причин является то, что аналоговые счетчики более чувствительны (или отзывчивы) к изменениям в измеряемой цепи. Цифровой мультиметр отбирает измеряемую величину с течением времени, а затем отображает ее. Аналоговые мультиметры непрерывно считывают тестовое значение. Если есть небольшие изменения в показаниях, стрелка аналогового мультиметра попытается отследить их, в отличие от цифрового счетчика, которому приходится ждать следующего образца, давая задержки между каждым прерывистым показанием (плюс цифровому счетчику может дополнительно потребоваться время стабилизации, чтобы сойтись на значении). Значение цифрового дисплея в отличие от аналогового дисплея субъективно сложнее считывать. Эта функция непрерывного отслеживания становится важной, например, при тестировании конденсаторов или катушек. Правильно работающий конденсатор должен позволять току течь при подаче напряжения, затем ток медленно уменьшается до нуля, и эту «сигнатуру» легко увидеть на аналоговом мультиметре, но не на цифровом мультиметре. Это похоже на тестирование катушки, за исключением того, что ток начинается с низкого значения и увеличивается. Измерения сопротивления на аналоговом измерителе, в частности, могут иметь низкую точность из-за типичной схемы измерения сопротивления, которая сильно сжимает шкалу при более высоких значениях сопротивления. Недорогие аналоговые измерители могут иметь только одну шкалу сопротивления, что серьезно ограничивает диапазон точных измерений. Обычно аналоговый измеритель имеет панель регулировки для установки калибровки нулевого сопротивления измерителя, чтобы компенсировать изменяющееся напряжение батареи измерителя и сопротивление тестовых проводов измерителя.
Цифровые мультиметры обычно выполняют измерения с точностью , превосходящей их аналоговые аналоги. Стандартные аналоговые мультиметры измеряют с точностью обычно ±3%, хотя производятся приборы с более высокой точностью. Стандартные портативные цифровые мультиметры имеют точность обычно ±0,5% в диапазонах постоянного напряжения. Основные настольные мультиметры доступны с указанной точностью лучше, чем ±0,01%. Лабораторные приборы могут иметь точность в несколько частей на миллион .
Показатели точности следует интерпретировать с осторожностью. Точность аналогового прибора обычно относится к отклонению полной шкалы; измерение 30 В на шкале 100 В 3%-ного измерителя подвержено ошибке в 3 В, 10% от показания. Цифровые измерители обычно указывают точность как процент от показания плюс процент от значения полной шкалы, иногда выражаемый в единицах, а не в процентах.
Указанная точность указана как точность нижнего диапазона милливольт (мВ) постоянного тока и известна как «базовая точность постоянного напряжения». Более высокие диапазоны постоянного напряжения, тока, сопротивления, переменного тока и другие диапазоны обычно имеют более низкую точность, чем базовая цифра постоянного напряжения. Измерения переменного тока соответствуют указанной точности только в пределах указанного диапазона частот .
Производители могут предоставлять услуги калибровки , благодаря чему новые счетчики можно будет приобрести с сертификатом калибровки, подтверждающим, что счетчик был настроен в соответствии со стандартами, прослеживаемыми, например, до стандартов Национального института стандартов и технологий США (NIST) или другой национальной организации по стандартизации .
Тестовое оборудование имеет тенденцию с течением времени выходить из калибровки, и на указанную точность нельзя полагаться бесконечно. Для более дорогого оборудования производители и третьи стороны предоставляют услуги калибровки, чтобы старое оборудование можно было перекалибровать и повторно сертифицировать. Стоимость таких услуг несоразмерна недорогому оборудованию; однако для большинства обычных испытаний экстремальная точность не требуется. Мультиметры, используемые для критических измерений, могут быть частью метрологической программы для обеспечения калибровки.
Мультиметр можно считать «средне реагирующим» на формы волн переменного тока, если не указано, что он относится к типу «истинно среднеквадратичного значения». Средне реагирующий мультиметр будет соответствовать своей указанной точности только для переменного тока в вольтах и амперах для чисто синусоидальных форм волн. С другой стороны, мультиметр с истинным среднеквадратическим значением будет соответствовать своей указанной точности для переменного тока в вольтах и тока с любым типом формы волны до указанного пик-фактора ; производительность среднеквадратичного значения иногда заявляется для счетчиков, которые сообщают точные среднеквадратические показания только на определенных частотах (обычно низких) и с определенными формами волн (по сути, всегда синусоидальными волнами).
Точность измерения переменного напряжения и тока счетчика может иметь разные характеристики на разных частотах.
При использовании для измерения напряжения входное сопротивление мультиметра должно быть очень высоким по сравнению с сопротивлением измеряемой цепи; в противном случае работа цепи может быть нарушена, а показания будут неточными. Счетчики с электронными усилителями (все цифровые мультиметры и некоторые аналоговые счетчики) имеют фиксированное входное сопротивление, которое достаточно высоко, чтобы не нарушать работу большинства цепей. Часто это один или десять МОм ; стандартизация входного сопротивления позволяет использовать внешние высокоомные зонды , которые образуют делитель напряжения с входным сопротивлением для расширения диапазона напряжения до десятков тысяч вольт. Высококачественные мультиметры обычно обеспечивают входное сопротивление более 10 ГОм для диапазонов, меньших или равных 10 В. Некоторые высококлассные мультиметры обеспечивают сопротивление >10 ГОм для диапазонов, превышающих 10 В. Большинство аналоговых мультиметров с подвижной стрелкой не имеют буфера и потребляют ток из тестируемой цепи для отклонения стрелки измерителя. Сопротивление измерителя варьируется в зависимости от базовой чувствительности движения измерителя и выбранного диапазона. Например, измеритель с типичной чувствительностью 20 000 Ом/В будет иметь входное сопротивление 2 МОм в диапазоне 100 В (100 В × 20 000 Ом/В = 2 000 000 Ом). В каждом диапазоне при напряжении полной шкалы диапазона полный ток, необходимый для отклонения движения измерителя, берется из тестируемой цепи. Менее чувствительные движения счетчика приемлемы для тестирования в цепях, где импедансы источника малы по сравнению с импедансом счетчика, например, силовые цепи; эти счетчики более прочны механически. Некоторые измерения в сигнальных цепях требуют более чувствительных движений, чтобы не нагружать тестируемую цепь импедансом счетчика.
Чувствительность не следует путать с разрешением измерителя, которое определяется как наименьшее изменение сигнала (напряжения, тока, сопротивления и т. д.), которое может изменить наблюдаемые показания.
Для универсальных цифровых мультиметров минимальный диапазон напряжения обычно составляет несколько сотен милливольт переменного или постоянного тока, но минимальный диапазон тока может составлять несколько сотен микроампер, хотя доступны приборы с большей чувствительностью к току. Мультиметры, предназначенные для (сетевого) «электрического» использования вместо общего использования в электронной технике, как правило, отказываются от диапазонов тока в микроамперах. Измерение низкого сопротивления требует вычитания сопротивления выводов (измеренного путем соприкосновения тестовых щупов) для лучшей точности. Это можно сделать с помощью функций «дельта», «ноль» или «нуль» многих цифровых мультиметров. Контактное давление на тестируемое устройство и чистота поверхностей могут повлиять на измерения очень низких сопротивлений. Некоторые измерители предлагают четырехпроводной тест, при котором два щупа подают напряжение источника, а другие выполняют измерение. Использование очень высокого импеданса обеспечивает очень низкое падение напряжения в щупах, а сопротивление исходных щупов игнорируется, что приводит к очень точным результатам. Верхний предел диапазонов измерений мультиметра значительно варьируется; Для измерений свыше 600 вольт, 10 ампер или 100 мегаом может потребоваться специализированный испытательный прибор.
Каждый амперметр с последовательным соединением, включая мультиметр в диапазоне тока, имеет определенное сопротивление. Большинство мультиметров по своей сути измеряют напряжение и пропускают измеряемый ток через шунтирующее сопротивление , измеряя напряжение, возникающее на нем. Падение напряжения известно как напряжение нагрузки, указываемое в вольтах на ампер. Значение может меняться в зависимости от диапазона, установленного счетчиком, поскольку в разных диапазонах обычно используются разные шунтирующие резисторы. Напряжение нагрузки может быть значительным в зонах цепей с очень низким напряжением. Чтобы проверить его влияние на точность и работу внешней цепи, счетчик можно переключить на разные диапазоны; показания тока должны быть одинаковыми, и работа цепи не должна быть затронута, если напряжение нагрузки не является проблемой. Если это напряжение значительно, его можно уменьшить (также уменьшая собственную точность и достоверность измерения), используя более высокий диапазон тока.
Поскольку базовая система индикации в аналоговом или цифровом счетчике реагирует только на постоянный ток, мультиметр включает в себя схему преобразования переменного тока в постоянный для выполнения измерений переменного тока. Базовые счетчики используют схему выпрямителя для измерения среднего или пикового абсолютного значения напряжения, но калибруются для отображения расчетного значения среднеквадратичного значения (RMS) для синусоидальной формы волны ; это даст правильные показания для переменного тока, используемого в распределении электроэнергии. Руководства пользователя для некоторых таких счетчиков дают поправочные коэффициенты для некоторых простых несинусоидальных форм волны , чтобы можно было рассчитать правильное эквивалентное значение среднеквадратичного значения (RMS). Более дорогие мультиметры включают в себя преобразователь переменного тока в постоянный, который измеряет истинное среднеквадратичное значение формы волны в определенных пределах; руководство пользователя для счетчика может указывать пределы коэффициента амплитуды и частоты, для которых действительна калибровка счетчика. Измерение RMS необходимо для измерений несинусоидальных периодических форм волны, таких как аудиосигналы и частотно-регулируемые приводы .
Качественный универсальный электронный цифровой мультиметр обычно считается подходящим для измерений на уровнях сигнала более 1 мВ или 1 мкА, или ниже примерно 100 МОм; эти значения далеки от теоретических пределов чувствительности и представляют значительный интерес в некоторых ситуациях проектирования схем. Другие приборы — по сути, аналогичные, но с более высокой чувствительностью — используются для точных измерений очень малых или очень больших величин. К ним относятся нановольтметры, электрометры (для очень малых токов и напряжений с очень высоким сопротивлением источника, например 1 ТОм) и пикоамперметры . Аксессуары для более типичных мультиметров также позволяют выполнять некоторые из этих измерений. Такие измерения ограничены доступной технологией и, в конечном счете, присущим тепловым шумом .
Универсальные вольтметры находят широкое применение в различных сферах:
Ремонт и диагностика электроники – используются для проверки цепей и обнаружения неисправностей.
Электротехнические исследования – применяются инженерами и учеными для разработки новых технологий.
Автомобильная диагностика – позволяют измерять напряжение аккумулятора и других систем транспортного средства.
Бытовые измерения – помогают проверять напряжение в розетках и работоспособность бытовых приборов.
Многофункциональность – возможность измерять различные параметры электрических цепей.
Удобство использования – интуитивно понятные интерфейсы и широкий диапазон измерений.
Высокая точность – современные модели обеспечивают минимальную погрешность измерений.
Универсальный вольтметр — незаменимый прибор как для профессионалов, так и для любителей электротехники. Его способность работать с разными видами напряжения и выполнять дополнительные измерения делает его незаменимым инструментом для диагностики, ремонта и научных исследований. Выбор модели зависит от задач пользователя, но в любом случае наличие универсального вольтметра существенно упрощает работу с электрическими системами.
Исследование, описанное в статье про универсальный вольтметр, подчеркивает ее значимость в современном мире. Надеюсь, что теперь ты понял что такое универсальный вольтметр, мультиметр и для чего все это нужно, а если не понял, или есть замечания, то не стесняйся, пиши или спрашивай в комментариях, с удовольствием отвечу. Для того чтобы глубже понять настоятельно рекомендую изучить всю информацию из категории Датчики и сенсоры, Технические измерения и измерительные приборы
Комментарии
Оставить комментарий
Датчики и сенсоры, Технические измерения и измерительные приборы
Термины: Датчики и сенсоры, Технические измерения и измерительные приборы